欧美色情
首 页
关于欧美色情
大事记
组织架构
公司概况
联系我们
子公司
新闻资讯
媒体报道
欧美色情
公示公告
欧美色情动态
省政府信息
疫情防控
子公司
雅安文旅开发建设有限公司
雅安艺悦文化创意有限责任公司
四川省名山蒙顶山旅游开发有限责任公司
雅安蜀天旅游发展有限公司
雅安文旅会展有限公司
雅安文投中医药大健康产业发展有限公司
雅安文旅熊猫新城投资开发有限责任公司
党群工作
转树作抓
活动动态
廉雅文旅
社会责任专栏
合作共赢
文旅荣誉
合作项目
合作伙伴
联系我们
欧美色情
>
公示公告
>
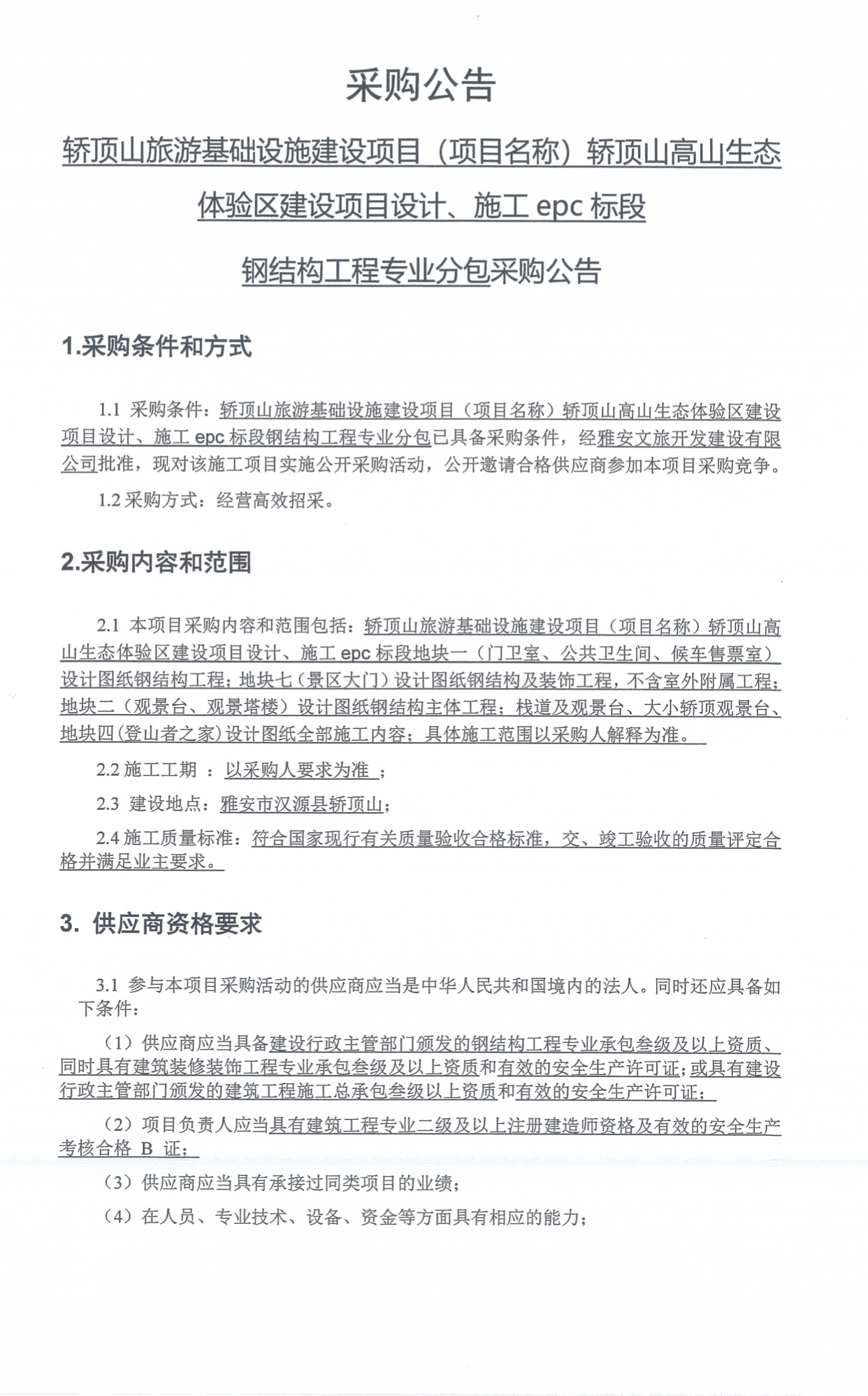
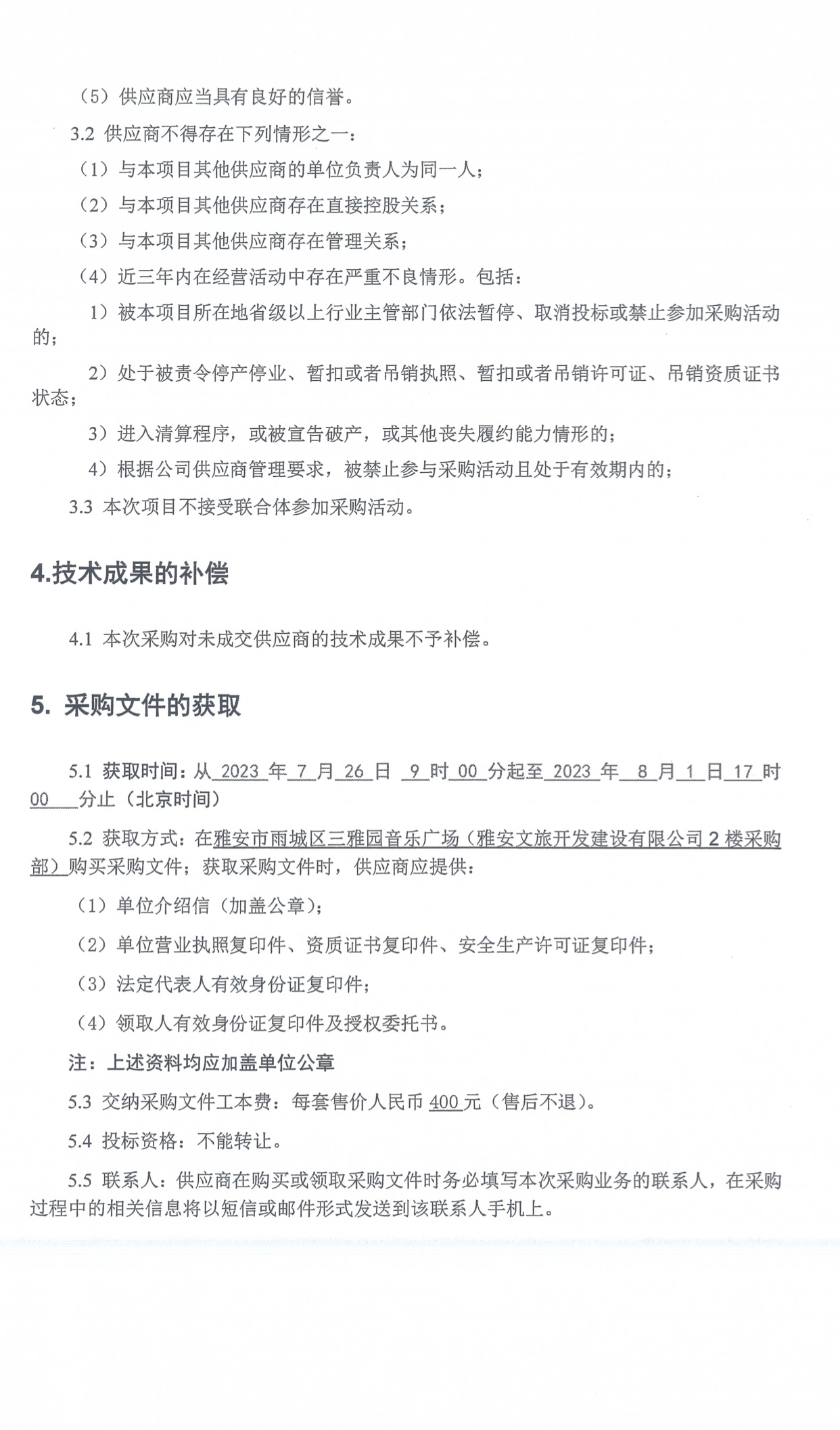
轿顶山旅游基础设施建设项目(项目名称)轿顶山高山生态体验区建设项目设计、施工epc标段钢结构工程专业分包采购公告
分类:公示公告
来源:雅安文旅
浏览量:
版权所有:欧美色情 - 欧美色情影片资源中心 网站咨询服务电话:0835-5963344
邮箱:
[email protected]
设计开发:四川好亦同
新浪微博
QQ
今日头条
花间堂
皇茶
蒙顶山
蒙顶山景区
熊猫西游
艺悦文创
智选酒店